公司动态
中国职业技术教育学会在2025年职业教育自主研发实训设备成果案例遴选工作中,公布了2025年职业教育自主研发实训设备成果第一批、第二批及第三批案例遴选名单。全国约180所职业院校374项案例入选。永利集团304官网赫焕丽、谢承等教师团队研发的6项成果成功入选,入选数量位居全国第七,湖北省第二,充分体现了公司在自主创新与实训教学改革方面的显著成效。

图 公示文件
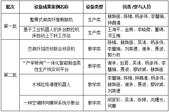
表 职业教育自主研发实训设备成果案例遴选名单

公司近年来聚焦职业教育类型特征,以“产教融合、科教融汇”为路径,大力推动实训教学改革。公司以永利集团304官网为试点,鼓励教师开展应用型研发,并将成果转化为教学资源,形成“产业真需求—教学真问题—研发真创新—实训真应用”的闭环机制。入选成果中,“产学研用”一体化智能制造柔性生产线平台已支撑多门专业课程教学,员工可在接近工业实景的环境中开展项目式学习;苎麻收获机研发过程吸纳员工参与田间试验,实现了技能培养与技术研发同步推进。
今年公司永利集团304官网6项成果集中入选,是集团深化产教融合、强化自主创新能力建设的缩影。永利集团304官网将持续完善激励机制,依托省级技术平台,促进跨专业团队协作,推动更多原创性、特色化实训设备研发。同时,深化与本地产业园区、骨干企业的合作,加速成果转化与推广应用,助力湖北制造业转型升级。
撰稿:陈楠
一审:谢承
二审:吴涛
三审:李明
